Ir para o conteúdo.
|
Ir para a navegação
Ferramentas Pessoais
Navegação
Mapa do Site
Acessibilidade
Contato
VLibras
Contraste
Acessar
Busca
Busca Avançada…
Página Inicial
Ouvidoria
Transparência
Lei 14.133/21
Perguntas Frequentes
Servidor
Você está aqui:
Página Inicial
/
Banco de Imagens
/
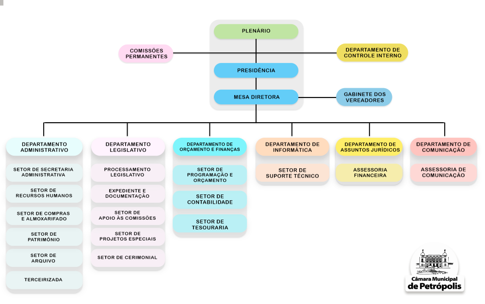
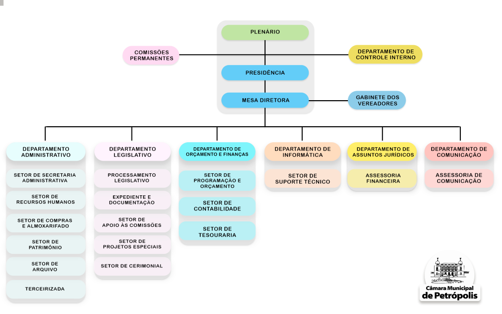
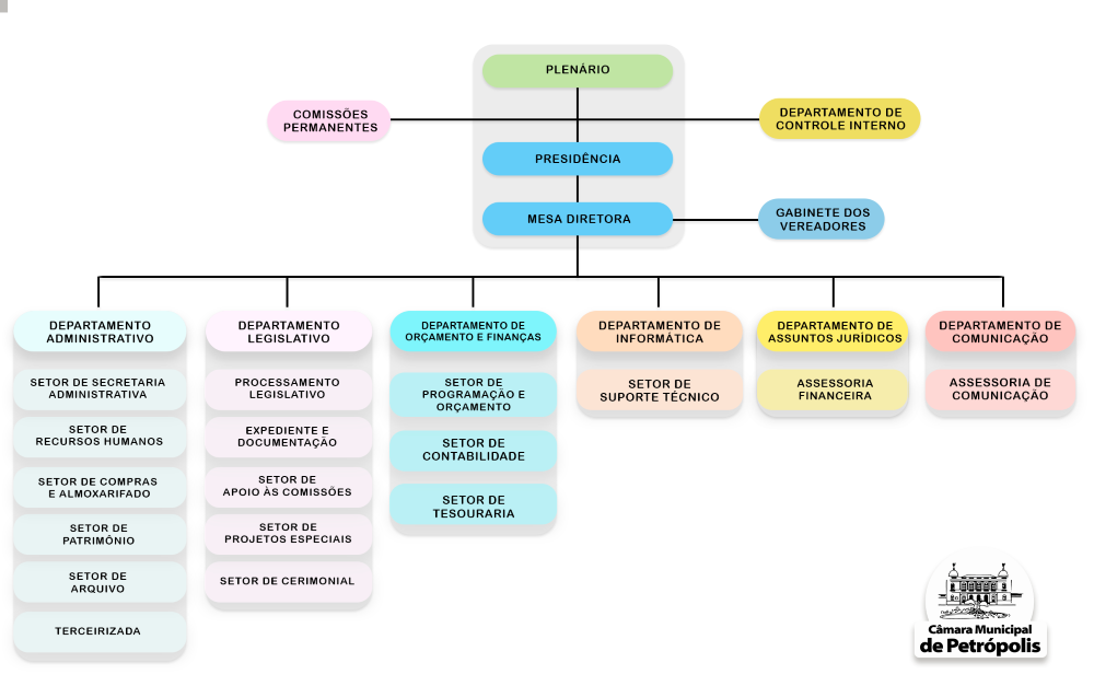
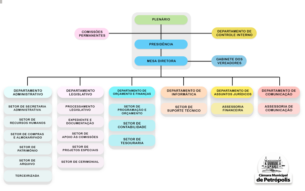
ORGONOGRAMA_2.png
Info
por
adm
—
última modificação
06/04/2021 18h20
Imagem no tamanho completo:
151 KB
|
Visão
Download